![]() |
(楼主)博学多才
2020-02-13 15:49:22 |
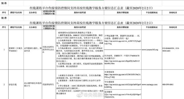
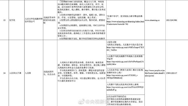
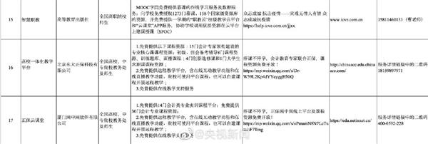
【教育部:停课不停学 免费开放2.4万门在线课】
日前,教育部印发指导意见,面向全国高校免费开放全部优质在线课程和虚拟仿真实验教学资源。截至2月2日,教育部组织22个在线课程平台免费开放在线课程2.4万余门,覆盖了本科12个学科门类、专科高职18个专业大类。免费提供2000余门虚拟仿真实验课程资源。








